2025年07月29日
当社は、本日開催の取締役会において、当社の取締役(社外取締役を除く。以下、「当社取締役」という。)および執行役員をはじめとした上級管理職(以下、「当社従業員」といい、「当社取締役」とあわせて「当社制度対象者」という。)を対象とする業績連動型株式報酬制度の継続を決議いたしました。
また、当社の関係会社(以下、「対象関係会社」といい、当社とあわせて「対象会社」という。)の取締役(社外取締役を除く。以下、「関係会社取締役」といい、当社制度対象者とあわせて「制度対象者」という。)についても、当社取締役と同様に、業績連動型株式報酬制度を継続いたします(以下、制度対象者を対象とする株式交付制度を「本制度」という。)。
記
1.本制度の継続について
(1) 当社は、2024年度に制度対象者の当社の中長期的な業績の向上と企業価値増大への貢献意識を更に高めるために本制度を導入いたしました。
(2) 当社は、新たな中期経営計画(2025年度-2027年度)「Driving value with ambition 価値創造への挑戦」の達成に向けた業績指標を設定の上、2025年度以降も本制度を継続いたします。

当社取締役の報酬は、基本報酬、単年度の連結業績による業績連動報酬(現金賞与および株式報酬A)および中期経営計画に掲げる経営目標の達成度合いを織り込んだ業績連動報酬(株式報酬B)によって構成されております。
業績連動報酬のうち、現金賞与および株式報酬Aは、単年度の連結業績と連動するものであり、2025年度に採用する連結業績の指標は、連結ROE、連結ROA、連結営業利益率および連結売上高伸率としております。なお、今後、当該指標は取締役会の決議により変更されることがあります。また、株式報酬Bについては、中期経営計画の経営目標の達成度合いに連動するものであり、新たな中期経営計画(2025年度-2027年度)における業績目標の達成度等に関する指標は、売上高成長率、営業利益率、FCF、ROE、リテールファイナンス事業のROAおよびネット・デット・エクイティ・レシオ、社会課題解決指標(社会課題解決KPI、環境負荷低減)とし、達成率は当該中期経営計画の最終年度における評価基準・指標の値に基づき決定いたします。なお、今後、新しい中期経営計画が策定された場合には、業績目標の達成度等に関する指標は取締役会の決議により変更されることがあります。
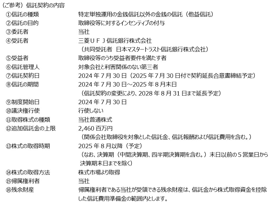
(3) 当社取締役および関係会社取締役を対象とした本制度では、役員報酬BIP(Board Incentive Plan)信託(以下、「BIP信託」という。)と称される仕組みを採用します。BIP信託とは、米国の業績連動型株式報酬(Performance Share)制度および譲渡制限付株式報酬(Restricted Stock)制度を参考にした役員に対するインセンティブ・プランであり、BIP信託により取得した当社株式および当社株式の換価処分金相当額の金銭(以下、「当社株式等」という。)を業績目標の達成度等に応じて、交付または給付(以下、「交付等」という。)するものです。
また、当社対象従業員を対象とした本制度は、株式付与ESOP(Employee Stock Ownership Plan)信託(以下、「ESOP信託」という。)と称される仕組みを採用します。ESOP信託とは、米国のESOP制度を参考にしたインセンティブ・プランであり、ESOP信託により取得した当社株式等を、業績目標の達成度等に応じて、交付等するものです。
なお、海外法制等の調査を通じて本制度の対象とすることについてのフィージビリティ(実現可能性)が確認できない海外居住者については、本制度から当社株式等を交付等することに代えて、別途金銭にて支払うことを想定しています。
(4) 当社は、本制度の継続に伴い、当社が既に設定しているBIP信託およびESOP信託(以下、「本信託」という。)へ金銭の追加拠出を行い、必要となる当社株式を本信託が株式市場から取得することを予定しております。
※当社は、当社取締役の報酬決定プロセスにおける透明性・客観性を担保するため、独立社外取締役を議長とし、独立社外役員が過半を構成する報酬諮問委員会を設置しております。本制度の継続については、報酬諮問委員会の審議を経ております。
2.本制度の概要
BIP信託については(別紙1)を、ESOP信託については(別紙2)をご参照ください。

①当社は、本制度の継続について取締役会において、承認決議を得ます。
②対象会社は、対象会社ごとに本制度の内容に係る株式交付規程を改定します。
③当社は、各対象会社の株主総会決議で承認を受けた範囲内で各対象会社が負担する当社取締役および関係会社取締役(以下、「取締役等」という。)に対する報酬の原資となる金銭を拠出し、受益者要件を充足する取締役等を受益者とする信託(以下、「本BIP信託」という。)の信託期間を延長します。
④本BIP信託は、信託管理人の指図に従い、③で拠出された金銭を原資として、当社株式を株式市場から取得します。本BIP信託が取得する株式数は、各対象会社の株主総会決議で承認を受けた範囲内とします。なお、本BIP信託内の当社株式は、各対象会社が負担する金額に応じて管理されます。
⑤本BIP信託内の当社株式に対する配当は、他の当社株式と同様に行われます。
⑥本BIP信託内の当社株式については、信託期間を通じ、議決権を行使しないものとします。
⑦信託期間中、受益者は、当社の株式交付規程に従い、一定のポイントの付与を受けた上で、かかるポイント数の一定割合に相当する当社株式の交付を受け、残りのポイント数に相当する当社株式については、信託契約の定めに従い、信託内で換価した上で換価処分金相当額の金銭を受領します。また、本BIP信託内の当社株式に関して支払われていた配当金についても、各配当基準日における付与された株式交付ポイント数(下記(5)に定めます。)に応じた金銭を受領します。
⑧対象期間(下記(1)に定めます。)における業績目標の未達成等により、信託期間の満了時に生じた残余株式は、本制度またはこれと同種の株式報酬制度として本信託を継続利用する場合には、取締役等に対する交付の対象になります。信託期間の満了により本BIP信託を終了する場合には、株主への還元策として、本BIP信託は当社に当該残余株式を無償譲渡し、当社はこれを取締役会決議により消却する予定です。
⑨信託期間の満了時に生じた本BIP信託内の当社株式に係る配当金の残余は、本BIP信託を継続利用する場合には株式取得資金として活用されますが、信託期間満了により本BIP信託を終了する場合には、信託費用準備金を超過する部分については、当社および取締役等と利害関係のない団体への寄附を行う予定です。
(注)信託期間中、本BIP信託内の株式数が信託期間中に取締役等について定められる株式交付ポイント数(下記(5)に定める。)に対応した株式数に不足する可能性が生じた場合や信託財産中の金銭が信託報酬・信託費用の支払いに不足する可能性が生じた場合には、下記(7)の信託金の上限の範囲内で、本BIP信託に追加で金銭を信託することがあります。
(1) 本BIP信託の概要
本BIP信託は、当社が掲げる中期経営計画の対象となる事業年度(以下、「対象期間」といい、対象期間は、新たな中期経営計画(2025年度-2027年度)の期間である2026月3月31日で終了する事業年度から2028年3月31日で終了する事業年度までの3事業年度とする。)を対象として、当該信託を通じて取締役等に当社株式等の交付等を行う制度です。
(2) 本制度の継続にかかる取締役会の決議
本制度の継続にあたり、本制度にかかる各対象会社の取締役を対象とする役員報酬については、本制度の導入に係る株主総会で承認を受けた範囲内で、取締役会の決議によって、信託期間の満了時に信託契約の変更および本BIP信託への追加拠出を行うことを決定します。
(3) 本BIP信託の対象者(受益者要件)
取締役等は、以下の受益者要件を満たしていることを条件に、所定の受益者確定手続を経た上で、株式交付ポイント数(下記(5)に定める。)に相当する当社株式等について、本BIP信託から交付等を受けることができます。
①対象期間中に取締役等として在任していること(対象期間中に新たに取締役等になった者を含む。)
②取締役等の地位を退任していること
③在任中に一定の非違行為があったことや職務・社内規程等の重大な違反をしたこと等により辞任等をした者でないこと
④その他業績連動型報酬制度としての趣旨を達成するために必要と認められる要件
(4) 信託期間
ア 継続する信託期間
2025年から2028年までの約3年間とします。
イ 本BIP信託の継続
信託期間の満了時において、信託契約の変更および追加信託を行うことにより、本BIP信託を継続することがあります。その場合、原則として、その時点において当社が掲げる中期経営計画の対象となる事業年度が新たな対象期間となり、当該新たな対象期間に対応する期間について本BIP信託の信託期間を延長し、対象会社ごとに本株主総会の承認決議を得た信託金の合計上限額の範囲内で追加拠出を行い、引き続き新たな対象期間について、取締役等に対するポイントの付与および当社株式等の交付等を継続します。ただし、かかる追加拠出を行う場合において、延長する前の信託期間の末日に信託財産内に残存する当社株式(取締役等に付与されたポイントに相当する当社株式で交付等が未了のものを除く。)および金銭((11)に記載する取締役等に付与されたポイント数に応じて信託内に留保された配当額に相当する金額を除く。以下、当社株式とあわせて「残存株式等」という。)があるときは、残存株式等の金額と追加拠出される信託金の合計額は、本株主総会で承認決議を得た信託金の上限額の範囲内とします。この信託期間の延長は、一度だけに限らず、その後も同様に本BIP信託期間を延長することがあります。
(5) 取締役等に対して交付等が行われる当社株式等の数の算定方法および上限等
取締役等に対して交付等が行われる当社株式等の数は、「株式交付ポイント」の数により定まります。株式交付ポイント1ポイントにつき当社株式1株を交付するものとし、1ポイント未満の端数は切り捨てます。ただし、当社株式について信託期間中に株式分割・株式併合等を行った場合には、分割比率・併合比率等に応じて、株式交付ポイント1ポイントあたりの当社株式数および下記(7)の交付等を行う株式数の上限を調整します。
株式交付ポイントは、次のとおり算定されます。
(ア)株式報酬A:単年度業績連動報酬
当社の単年度の業績等(※)に基づいて、取締役等に対して、毎事業年度ポイント数を決定し、付与します。
(※)業績目標の達成度等に応じて一定の範囲で変動します。業績目標の達成度等を評価する指標は、対象期間においては連結ROE、連結ROA、連結営業利益率および連結売上高伸率としております。また、業績目標の達成率等による変動幅は、対象期間においては0~100%の範囲としております。なお、今後、当該指標および変動幅は取締役会の決議により変更されることがあります。
(イ) 株式報酬B:中期経営計画業績連動報酬
当社の中期経営計画の期間を対象とし、取締役等に対して、毎事業年度、役位に応じた単年度ポイントを割当てます。対象期間終了後に、取締役等に対して割当てた単年度ポイントを累計し、この累計値に中期経営計画目標の達成状況等(※)に応じた業績連動係数を乗じて、業績連動ポイント数を算出し、付与するポイント数を決定します。なお、中期経営計画の期間の途中で上記(3)に記載する受益者要件を満たす取締役等が退任し、取締役等に当社株式等の交付等が行われる場合は、対象期間中に付与された単年度ポイントの累積値に、受益者要件を満たした時点での中期経営計画目標の達成状況等に応じた業績連動係数を乗じて、業績連動ポイント数を算出し、付与するポイント数を決定します。
(※)業績目標の達成度等に応じて一定の範囲で変動します。業績目標の達成度等に関する指標は、中期経営計画における業績目標の達成のための重要指標その他の取締役会が定める指標を用いることとし、対象期間においては、売上高成長率、営業利益率、FCF、ROE、リテールファイナンス事業のROAおよびネット・デット・エクイティ・レシオ、社会課題解決指標(社会課題解決KPI、環境負荷低減)としております。また、業績目標の達成率等による変動幅は、対象期間においては0~100%の範囲とします。なお、今後、新しい中期経営計画が策定された場合には、当該指標および変動幅は取締役会の決議により変更されることがあります。
(6) 取締役等に対する当社株式等の交付等の方法および時期
上記(3)の受益者要件を満たす取締役等が退任した場合、所定の受益者確定手続を行うことにより、退任時までに付与されていた株式交付ポイント数に相当する数の当社株式等について本BIP信託から交付等が行われます。
このとき、当該対象取締役は、株式交付ポイント数の一定の割合の当社株式について交付を受け、残りについては本BIP信託内で換価した上で、換価処分金相当額の金銭の給付を受けるものとします。
なお、対象期間中に受益者要件を満たす取締役等が在任中に死亡した場合、原則としてその時点における株式交付ポイント数に応じた当社株式について、その全てを本BIP信託内で換価した上で、当該取締役等の相続人が、その換価処分金相当額の金銭の給付を受けるものとします。
(7) 本BIP信託に拠出される信託金の合計上限額および本BIP信託において取締役等に交付等が行われる当社株式等の数の上限
信託期間内に当社から本BIP信託に拠出される信託金の合計額および本BIP信託において当社取締役に交付等が行われる当社株式等の数(当社取締役に付与されるポイントの数)は、本株主総会決議において承認されることを条件として、以下の上限に服するものとします。
①当社が当社取締役を対象とした本BIP信託に拠出する信託金の上限
820百万円に対象期間の事業年度数を乗じた金額(※1)(※2)(※3)
※1 対象期間の場合、3事業年度を対象として2,460百万円となります。
※2 信託金の上限は、現在の当社取締役の報酬水準を考慮し、株式取得資金に信託報酬および信託費用を加算して算出しています。
※3 関係会社取締役を対象とした本BIP信託に拠出する信託金の上限につきましては、各対象関係会社の現在の関係会社取締役の報酬水準等を考慮し、各対象関係会社において別途定めることとします。
②本BIP信託において当社取締役に対して交付等が行われる当社株式等の数の上限
36万4千株に対象期間の事業年度数を乗じた株式数 (※4)(※5)(※6)
※4 対象期間については、3事業年度を対象として109万2千株となります。
※5 本BIP信託において当社取締役に対して交付等が行われる当社株式等の数の上限は、上記の信託金の上限を踏まえて、当社の株価推移等を参考に設定しています。
※6 本BIP信託において関係会社取締役に対して交付等が行われる当社株式等の数の上限につきましては、各対象関係会社の現在の関係会社取締役の報酬水準等を考慮し、信託金の上限を踏まえて、当社の株価推移等を参考に、各対象関係会社において別途定めることとします。
(8) 本BIP信託による当社株式の取得方法
本BIP信託による当社株式の取得は、株式市場からの取得を予定しています。
(9) マルス・クローバック制度
取締役等の業務執行に起因して、重大な財務諸表の修正や当社のレピュテーションに重大な影響を及ぼす事象等が発生した場合には、当該取締役等に対し、交付予定の当社株式に係る受益権の没収(マルス)または交付等した当社株式等相当の金銭の返還請求(クローバック)を求めることがあります。
(10) 本BIP信託内の当社株式に係る議決権行使
本BIP信託内にある当社株式(取締役等に交付等が行われる前の当社株式)については、経営への中立性を確保するため、信託期間中、議決権は行使されないものとします。
(11) 本BIP信託内の当社株式に係る配当の取扱い
本BIP信託内の当社株式について支払われた配当は、本BIP信託が受領した後、本BIP信託の信託報酬・信託費用に充てられるほか、対象期間中の各配当基準日における取締役等の累計の株式交付ポイント数に応じて、1ポイントあたり1株の配当額に相当する金額を留保し、上記(6)により交付等が行われる当社株式等とともに取締役等に給付されます。
(12) 本BIP信託の終了時の取扱い
対象期間における業績目標の未達成等により、信託期間満了時に残余株式が生じた場合は、信託契約の変更および本BIP信託への追加拠出を行うことにより、本BIP信託を継続利用することがあります。信託期間満了により本BIP信託を終了する場合は、当社は、株主への還元策として、本BIP信託から当該残余株式の無償譲渡を受け、これを取締役会決議により消却する予定です。
また、信託期間満了時に生じた本BIP信託内の当社株式に係る配当の残余は、本BIP信託を継続利用する場合には株式取得資金として活用されますが、信託期間満了により本BIP信託を終了する場合には、信託費用準備金を超過する部分については、対象会社および取締役等と利害関係のない団体への寄附を行う予定です。


①当社は、本制度の内容に係る株式交付規程を改定します。
②当社は、受益者要件を充足する当社対象従業員を受益者とする信託(以下、「本ESOP信託」という。)の信託期間を延長します。
③本ESOP信託は、信託管理人の指図に従い、②で拠出された金銭を原資として、当社株式を株式市場から取得します。
④本ESOP信託内の当社株式に対する配当は、他の当社株式と同様に行われます。
⑤本ESOP信託内の当社株式については、信託管理人の指図に従って議決権を行使します。
⑥信託期間中、受益者は、当社の株式交付規程に従い、一定のポイントの付与を受けた上で、かかるポイント数の一定割合に相当する当社株式の交付を受け、残りのポイント数に相当する当社株式については、信託契約の定めに従い、信託内で換価した上で換価処分金相当額の金銭を受領します。また、本ESOP信託内の当社株式に関して支払われていた配当金についても、各配当基準日における付与された株式交付ポイント数に応じた金銭を受領します。
⑦信託期間中における業績目標の未達成等により、信託終了時に残余株式が生じた場合、信託契約の変更および追加信託を行うことにより、新たな株式付与制度として本ESOP信託を継続利用するか、本ESOP信託から委託者に当該残余株式を無償譲渡し、取締役会決議により消却を行う予定です。
⑧信託期間の満了時に生じた本ESOP信託内の当社株式に係る配当金の残余は、本ESOP信託を継続利用する場合には株式取得資金として活用されますが、信託期間満了により本ESOP信託を終了する場合には、信託費用準備金を超過する部分については、当社および当社対象従業員と利害関係のない団体への寄附を行う予定です。
※受益者要件を充足する当社対象従業員への当社株式等の交付等により信託内に当社株式がなくなった場合には、信託期間が満了する前に信託が終了します。なお、当社は、本ESOP信託に対し、当社株式の取得資金として追加で金銭を信託する可能性があります。
(1) 本ESOP信託の概要
ESOP信託とは、米国のESOP(Employee Stock Ownership Plan)制度を参考にした信託型の従業員インセンティブ・プランであり、当社株式を活用したESOP信託対象者のインセンティブ・プランの拡充を図る目的を有するものをいいます。
当社が対象従業員のうち一定の要件を充足する者を受益者として、当社株式の取得資金を拠出することにより信託を設定します。本ESOP信託は予め定める株式交付規程に基づきESOP信託対象者に交付すると見込まれる数の当社株式を株式市場から取得します。その後、本ESOP信託は、株式交付規程に従い、毎事業年度の役位および業績目標の達成度等に応じた当社株式等を、ESOP信託対象者の退任・退職時に交付等するものです。本ESOP信託により取得する当社株式の取得資金は全額当社が拠出するため、ESOP信託対象者の負担はありません。
本ESOP信託の継続により、ESOP信託対象者は当社株式の株価上昇による経済的な利益を収受することができるため、株価を意識した業務遂行を促す効果が期待できます。

管理番号 0043(3359)
コマツ サステナビリティ推進本部コーポレートコミュニケーション部
tel: 03(6849)9703
mail: JP00MB_cc_department@global.komatsu
※ニュースリリースに記載されている情報は発表時のものであり、予告なしに変更される場合があります。